各有关单位:
我国的现代化事业分两步走,到2035年,我国要基本实现社会主义现代化,要实现高水平科技自立自强,进入创新型国家前列,建成科技强国。“十五五”是我国全面建设社会主义现代化国家新征程的关键阶段,发展新质生产力,推进科技创新,是“十五五”期间各级政府、企业的主要任务,各类科创企业、科技投资机构、科创园区在“十五五”期间将获得比以往任何时期更多的发展机会,同时面临更严峻的挑战。
作为长期深度参与国家重大决策、重大规划、重大项目咨询论证工作,在工程科学决策、科技创新、产业转型、区域发展等领域为决策部门提供战略支撑的全国性学会,考虑到杭州市作为国家数字经济创新发展试验区和全球数字变革高地,正以“数链融合”为核心,加速构建人工智能驱动的产业生态体系,特别是2025年年初以来以“六小龙”为代表的中小企业创新集群在杭州异军突起并举世瞩目,中国技术经济学会决定在浙江杭州举办主题为“人工智能驱动新质生产力跃迁和治理变革”的第三十二届学术年会。年会紧扣习近平总书记对浙江“勇当先行者、谱写新篇章”的殷切嘱托,通过汇聚国内外学界、政界、产业界智慧,旨在为全国范围内发展新质生产力、完善新型治理体系探索实践路径,彰显技术经济学科服务国家战略的使命担当。考虑到学会贯彻中国科协的指示精神,为科技创新发展服务的使命担当,中国技术经济学会决定在学术年会期间举办“十五五”期间科创企业、投资机构、科创园区发展机会及成功路径高级研修班。特邀中央政府科技决策部门、地方政府发展规划部门的专家学者,大型科技企业、全国著名中小型科技创新企业、著名风险投资机构、著名科技园区的负责人授课,分享相关领域的成果和经验。现将此次研修班有关事项通知如下:
一、研修目标
本研修班将以浙江(杭州)中小科创企业集群创新案例,就下述问题提供解决方案和参考建议:
科研、技术团队在哪个城市、哪个园区落户最适合?成功科创团队有哪些成功经验?科创团队如何申请国家对科创企业的支持政策?投资机构(一级、二级市场公募、私募基金)如何遴选优秀投资项目和优秀团队?优秀投资项目和团队有哪些特点?地方政府、产业园区、大学科技园区如何为科创团队、企业提供优质服务,种好梧桐树,迎请金凤凰?
二、课程安排

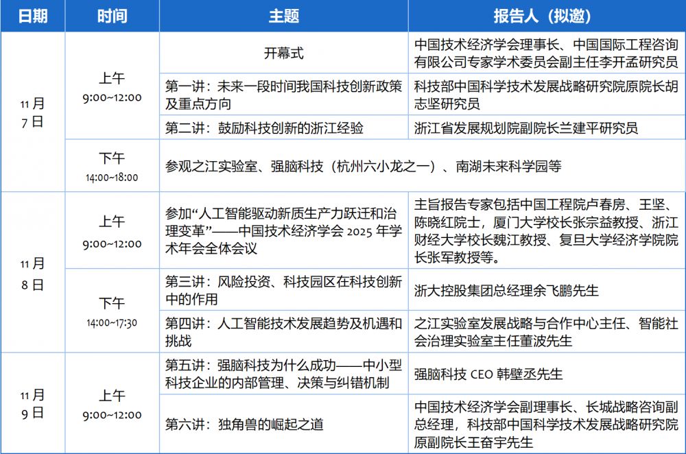
说明:授课专家和课程安排以现场通知为准。
三、参加对象
各级政府科技、工信、发改、金融、招商等部门相关负责人;各高校、科研院所科技成果转化负责人;各科创企业(含“专精特新”企业)董事长、总经理、高管及技术负责人;各私募股权基金、风险投资机构、产业投资基金、银行、证券、信托等金融机构的中高层管理人员;各高新技术产业开发区、经济技术开发区、科创园区、特色产业园区的管理运营负责人;各行业组织、协会(学会)等的相关人员,以及对科技创新投资与园区发展感兴趣的其他专业人士。完成培训相关课程将获颁中国技术经济学会用印的结业证书。
四、时间、地点
11月6日报到,培训时间为2025年 11 月7日—9日,培训地点暂定浙江省杭州市西湖区留和路288号浙江工业大学(屏峰校区)。
五、研修费用
收费标准:3600元/人(含师资、场地、资料、证书、邮寄等费用),食宿统一安排,费用自理。
六、报名缴费与联系方式
1. 参会人员请登录PC端和移动端报名系统报名及缴费。
登录PC端报名系统请链接: https://s.31url.cn/vCY3AK6j
登录移动端报名系统请扫描以下二维码:

2. 现场缴费:
报到当天可以现金、扫码或刷卡形式进行缴费。
联系人:
彭老师 18612668966
谢老师 18511857390
计老师 18911796376
电 话: 010-60720828 (传真同号)
邮 箱: 157163713@qq.com
中国技术经济学会
2025年10月15日

