中国技术经济学会科技创新政策与评价专业委员会2026年学术年会将于2026年4月17日—18日在辽宁省大连市大连民族大学金石滩校区召开。本次年会以“科技创新与未来产业发展”为主题,旨在深入贯彻落实创新驱动发展战略,精准把握新一轮科技革命与产业变革趋势;系统探讨科技创新与未来产业发展的前沿理论、实践路径及多学科交叉融合方向,推动技术经济领域学术共同体的深度交流与协同创新,汇聚学界与业界智慧,共同研讨科技创新对产业变革的驱动作用;为相关领域的理论研究与实践发展搭建交流平台。我们诚挚地邀请您光临指导本次会议,为科技创新与未来产业发展建言献策。
为便于您安排行程,现将有关事宜通知如下:
一、会议组织
主办单位:
中国技术经济学会科技创新政策与评价专业委员会
承办单位:
大连民族大学国际商学院
协办单位:
中国社会科学院项目评估与战略规划研究咨询中心
支持期刊:
《金融经济学研究》
《财经问题研究》
《技术经济》
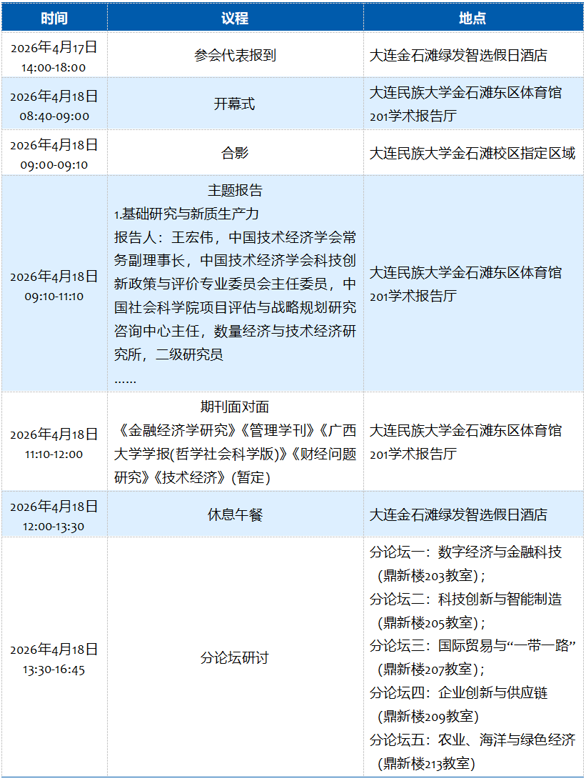
二、会议主要议程(具体议程参见会议手册)

三、会务费及住宿费
会务费: 本次会议不收取注册费,组委会将为参会代表提供会议期间工作餐及会议资料。
会议不安排接送服务,参会代表的往返交通费、住宿费用需自行承担。
推荐酒店: 大连金石滩绿发智选假日酒店,电话:13478984019(范先生)
四、会议报到时间和地点
报到时间: 2026年4月17日14:00-18:00
报到地点: 大连金石滩绿发智选假日酒店
会议主场地: 大连民族大学金石滩校区(具体会场地址将在会议前通过短信及邮件通知)
详细地址: 辽宁省大连市金州区金石滩旅游度假区金石路31号
五、其他说明
会议期间将严格遵守学术规范,倡导文明交流、平等研讨的学术氛围。
如需开具会议参会证明,请在报名时备注,会议结束后统一发放。
后续会议详细议程、会场路线、酒店预订链接等信息将通过中国技术经济学会官网、大连民族大学国际商学院官网、会议专用邮箱及短信同步发布,请持续关注。
六、联系方式
会议咨询联系人:
白羽洁老师 联系电话:18515632865
张同欣老师 联系电话:18868106998
中国技术经济学会科技创新政策与评价专业委员会
大连民族大学国际商学院
2026年4月10日

