为全面深化科技类社团治理结构和治理方式改革,提升社团管理水平和服务能力,按照民政部、中国科协的相关规定,以及中国科协全国学会制度建设的实际情况,学会服务中心梳理了全国学会制度建设基本框架和基本要求,可为全国学会制度建设提供参考。
下面分为三点详细介绍:
一、民政部对社会组织制度建设的基本要求
二、中国科协所属全国学会制度建设参考
三、全国学会制度建设常见问题及对策建议
一、民政部对社会组织制度建设的基本要求
1、学会章程

(1)中国社会团体章程示范文本

(2)美国计算机学会章程

(3)美国化学会章程

(4)英国化学会章程和细则

(5)英国工程技术学会章程和细则

(6)法国工程师和科学家学会章程

2、社会团体内部制度

3、基金会内部制度

二、中国科协所属全国学会制度建设参考
1、全国学会内部制度建设参考

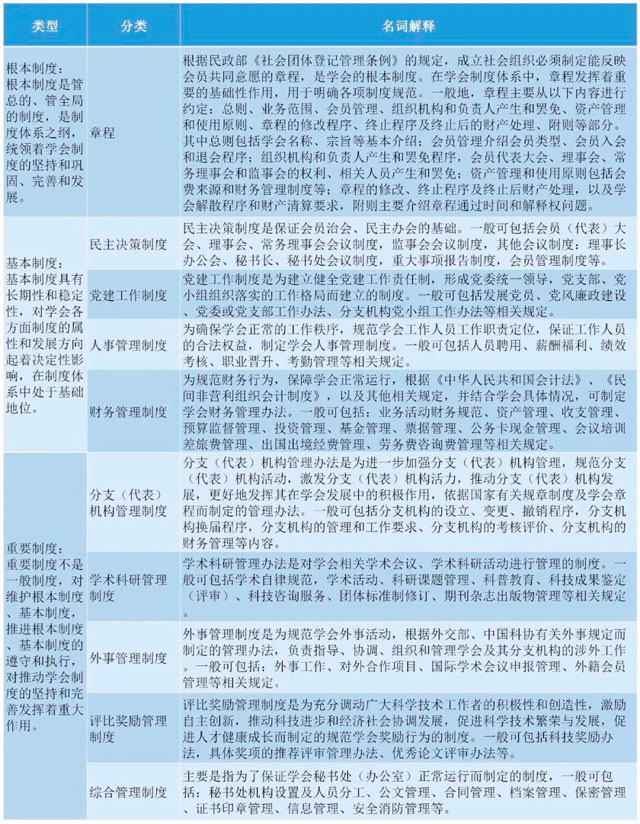
2、全国学会制度建设框架

3、社会团体应建立的财务管理制度

三、全国学会制度建设常见问题及对策建议
1、主要问题
全国学会制度建设不健全,且差异较大。
所有学会都已制定的:章程;
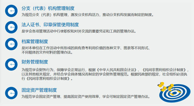
大部分学会已经制定的:会员管理办法、分支机构管理办法、人事管理制度、财务管理制度、综合管理制度;
部分学会制定的:三会制度、党建制度、业务活动管理制度、外事管理制度、科技奖励管理制度等。
2、具体表现
违反规定举办评比达标表彰项目或开展评比达标表彰活动不规范,2018年度共涉及55个全国学会;
财务管理不规范,2018年度共涉及22个全国学会;
分支机构设立或管理不符合规定,2018年度共涉及24个全国学会;
会费标准制定不符合规定,2018年度共涉及8个全国学会。
3、对策建议
分类指导推动学会逐步建立健全各项规章制度。
梳理全国学会内部制度制定和执行情况;
开展相关制度建设研究;
出版全国学会制度建设指导手册及案例汇编;
打造学会制度建设样板间,以点带面推动学会内部制度建设。
4、目标
围绕学会自身发展需要,推动全国学会建立健全以章程为核心,以民主决策监督制度为重点,涵盖会员、党建、人事、财务、资产、机构运行、业务管理各领域的规章制度体系,以制度建设推动全国学会规范化发展。
(作者:学会组织处 许冰 来源:学会组织处供稿 原创:学会组织处 2020年7月15日)

